Android音频录制MediaRecorder之简易的录音软件实现代码
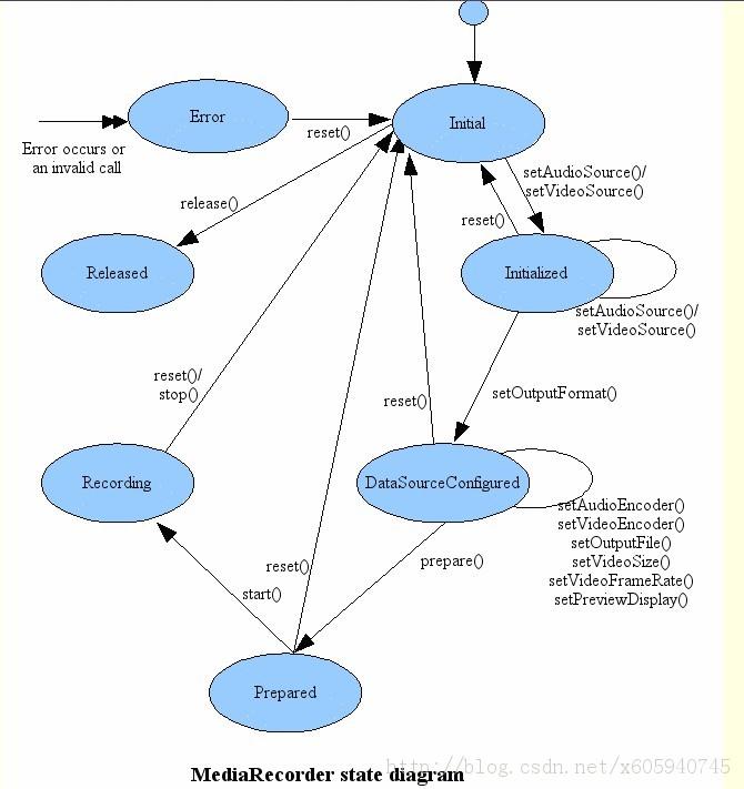
使用MediaRecorder的步骤:
1、创建MediaRecorder对象
2、调用MediRecorder对象的setAudioSource()方法设置声音的来源,一般传入MediaRecorder.MIC
3、调用MediaRecorder对象的setOutputFormat()设置所录制的音频文件的格式
4、调用MediaRecorder对象的setAudioRncoder()、setAudioEncodingBitRate(int bitRate)、setAudioSamlingRate(int SamplingRate)设置所录音的编码格式、编码位率、采样率等,
5、调用MediaRecorder对象的setOutputFile(String path)方法设置录制的音频文件的保存位置
6、调用MediaRecoder对象的Prepare()方法准备录制
7、调用MediaRecoder对象的start()方法开始录制
8、调用MediaRecoder对象的stop()方法停止录制,并调用release()方法释放资源

实例:

<uses-permission android:name="android.permission.MOUNT_FORMAT_FILESYSTEMS"/>
<uses-permission android:name="android.permission.WRITE_EXTERNAL_STORAGE"/>
<uses-permission android:name="android.permission.RECORD_AUDIO"/>
<RelativeLayout xmlns:android="http://schemas.android.com/apk/res/android"
xmlns:tools="http://schemas.android.com/tools"
android:layout_width="match_parent"
android:layout_height="match_parent"
tools:context=".MainActivity" >
<LinearLayout
android:id="@+id/li1"
android:orientation="horizontal"
android:layout_width="match_parent"
android:layout_height="wrap_content">
<Button android:id="@+id/start"
android:layout_width="wrap_content"
android:layout_height="wrap_content"
android:layout_weight="1"
android:text="@string/start"/>
<Button android:id="@+id/stop"
android:layout_width="wrap_content"
android:layout_height="wrap_content"
android:layout_weight="1"
android:text="@string/stop"/>
</LinearLayout>
<ListView
android:id="@+id/list"
android:layout_below="@id/li1"
android:layout_width="match_parent"
android:layout_height="wrap_content"></ListView>
</RelativeLayout>
<?xml version="1.0" encoding="utf-8"?>
<LinearLayout xmlns:android="http://schemas.android.com/apk/res/android"
android:layout_width="match_parent"
android:layout_height="match_parent"
android:orientation="horizontal" >
<TextView
android:layout_width="wrap_content"
android:layout_height="wrap_content"
android:id="@+id/show_file_name" />
<Button
android:id="@+id/bt_list_play"
android:layout_width="wrap_content"
android:layout_height="wrap_content"
android:text="@string/play"/>
<Button android:id="@+id/bt_list_stop"
android:layout_width="wrap_content"
android:layout_height="wrap_content"
android:text="@string/list_stop"/>
</LinearLayout>
package com.android.xiong.mediarecordertest;
import java.io.File;
import java.io.IOException;
import java.text.SimpleDateFormat;
import android.app.Activity;
import android.app.AlertDialog;
import android.app.AlertDialog.Builder;
import android.app.Dialog;
import android.content.DialogInterface;
import android.media.MediaPlayer;
import android.media.MediaRecorder;
import android.os.Bundle;
import android.os.Environment;
import android.view.LayoutInflater;
import android.view.Menu;
import android.view.View;
import android.view.View.OnClickListener;
import android.view.ViewGroup;
import android.widget.BaseAdapter;
import android.widget.Button;
import android.widget.EditText;
import android.widget.ListView;
import android.widget.TextView;
public class MainActivity extends Activity implements OnClickListener {
private Button start;
private Button stop;
private ListView listView;
// 录音文件播放
private MediaPlayer myPlayer;
// 录音
private MediaRecorder myRecorder;
// 音频文件保存地址
private String path;
private String paths = path;
private File saveFilePath;
// 所录音的文件
String[] listFile = null;
ShowRecorderAdpter showRecord;
AlertDialog aler = null;
@Override
protected void onCreate(Bundle savedInstanceState) {
super.onCreate(savedInstanceState);
setContentView(R.layout.activity_main);
start = (Button) findViewById(R.id.start);
stop = (Button) findViewById(R.id.stop);
listView = (ListView) findViewById(R.id.list);
myPlayer = new MediaPlayer();
myRecorder = new MediaRecorder();
// 从麦克风源进行录音
myRecorder.setAudioSource(MediaRecorder.AudioSource.DEFAULT);
// 设置输出格式
myRecorder.setOutputFormat(MediaRecorder.OutputFormat.DEFAULT);
// 设置编码格式
myRecorder.setAudioEncoder(MediaRecorder.AudioEncoder.DEFAULT);
showRecord = new ShowRecorderAdpter();
if (Environment.getExternalStorageState().equals(
Environment.MEDIA_MOUNTED)) {
try {
path = Environment.getExternalStorageDirectory()
.getCanonicalPath().toString()
+ "/XIONGRECORDERS";
File files = new File(path);
if (!files.exists()) {
files.mkdir();
}
listFile = files.list();
} catch (IOException e) {
e.printStackTrace();
}
}
start.setOnClickListener(this);
stop.setOnClickListener(this);
if (listFile != null) {
listView.setAdapter(showRecord);
}
}
@Override
public boolean onCreateOptionsMenu(Menu menu) {
getMenuInflater().inflate(R.menu.main, menu);
return true;
}
class ShowRecorderAdpter extends BaseAdapter {
@Override
public int getCount() {
return listFile.length;
}
@Override
public Object getItem(int arg0) {
return arg0;
}
@Override
public long getItemId(int arg0) {
return arg0;
}
@Override
public View getView(final int postion, View arg1, ViewGroup arg2) {
View views = LayoutInflater.from(MainActivity.this).inflate(
R.layout.list_show_filerecorder, null);
TextView filename = (TextView) views
.findViewById(R.id.show_file_name);
Button plays = (Button) views.findViewById(R.id.bt_list_play);
Button stop = (Button) views.findViewById(R.id.bt_list_stop);
filename.setText(listFile[postion]);
// 播放录音
plays.setOnClickListener(new OnClickListener() {
@Override
public void onClick(View arg0) {
try {
myPlayer.reset();
myPlayer.setDataSource(path + "/" + listFile[postion]);
if (!myPlayer.isPlaying()) {
myPlayer.prepare();
myPlayer.start();
} else {
myPlayer.pause();
}
} catch (IOException e) {
e.printStackTrace();
}
}
});
// 停止播放
stop.setOnClickListener(new OnClickListener() {
@Override
public void onClick(View arg0) {
if (myPlayer.isPlaying()) {
myPlayer.stop();
}
}
});
return views;
}
}
@Override
public void onClick(View v) {
switch (v.getId()) {
case R.id.start:
final EditText filename = new EditText(this);
Builder alerBuidler = new Builder(this);
alerBuidler
.setTitle("请输入要保存的文件名")
.setView(filename)
.setPositiveButton("确定",
new DialogInterface.OnClickListener() {
@Override
public void onClick(DialogInterface dialog,
int which) {
String text = filename.getText().toString();
try {
paths = path
+ "/"
+ text
+ new SimpleDateFormat(
"yyyyMMddHHmmss").format(System
.currentTimeMillis())
+ ".amr";
saveFilePath = new File(paths);
myRecorder.setOutputFile(saveFilePath
.getAbsolutePath());
saveFilePath.createNewFile();
myRecorder.prepare();
// 开始录音
myRecorder.start();
start.setText("正在录音中。。");
start.setEnabled(false);
aler.dismiss();
// 重新读取 文件
File files = new File(path);
listFile = files.list();
// 刷新ListView
showRecord.notifyDataSetChanged();
} catch (Exception e) {
e.printStackTrace();
}
}
});
aler = alerBuidler.create();
aler.setCanceledOnTouchOutside(false);
aler.show();
break;
case R.id.stop:
if (saveFilePath.exists() && saveFilePath != null) {
myRecorder.stop();
myRecorder.release();
// 判断是否保存 如果不保存则删除
new AlertDialog.Builder(this)
.setTitle("是否保存该录音")
.setPositiveButton("确定", null)
.setNegativeButton("取消",
new DialogInterface.OnClickListener() {
@Override
public void onClick(DialogInterface dialog,
int which) {
saveFilePath.delete();
// 重新读取 文件
File files = new File(path);
listFile = files.list();
// 刷新ListView
showRecord.notifyDataSetChanged();
}
}).show();
}
start.setText("录音");
start.setEnabled(true);
default:
break;
}
}
@Override
protected void onDestroy() {
// 释放资源
if (myPlayer.isPlaying()) {
myPlayer.stop();
myPlayer.release();
}
myPlayer.release();
myRecorder.release();
super.onDestroy();
}
}
源码下载:http://xiazai.jb51.net/201401/yuanma/MediaRecorderTest(jb51.net).rar
栏 目:Android代码
下一篇:Android编程实现仿QQ发表说说,上传照片及弹出框效果【附demo源码下载】
本文标题:Android音频录制MediaRecorder之简易的录音软件实现代码
本文地址:http://www.codeinn.net/misctech/7277.html






